技术文章

Technical articles

当前位置:首页技术文章上海腾拔质构仪相关论文(1):TPA测试条件对豆腐质构测试结果的影响

上海腾拔质构仪相关论文(1):TPA测试条件对豆腐质构测试结果的影响

更新时间:2019-12-02点击次数:2540

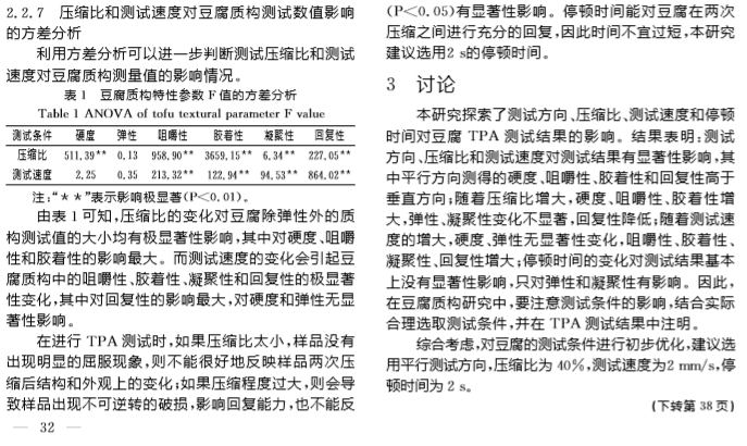
    2019年9月,《中国调味品》期刊在线发表了南昌大学题为“TPA测试条件对豆腐质构测试结果的影响”的文章,在文章中,研究人员使用上海腾拔Universal TA质构仪测定豆腐的硬度、弹性、回复性、咀嚼性等指标。

摘要:豆腐的质构是衡量豆腐品质的重要指标,该研究探究了豆腐TPA测试中测试方向、压缩比、测试速度和停顿时间对豆腐TPA测试值的影响,并进行测试条件的优化。结果表明:测试方向、压缩比和测试速度对测试结果有显著性影响,其中平行方向测得的硬度、咀嚼性、胶着性和回复性高于垂直方向;随着压缩比增大,硬度、咀嚼性、胶着性显著增大,回复性降低;随着测试速度的增大,咀嚼性、胶着性、凝聚性、回复性增大;停顿时间的变化对测试结果基本上没有显著性影响,只对弹性和凝聚性有影响。对测试条件进行初步优化,建议的测试条件是:平行测试方向,压缩比为40%,测试速度为2mm/s,停顿时间为2s。 

服务热线

021-54397372

15618141270

15300622190

添加微信

返回顶部